Thursday March 2026

হটলাইন

সেবা এবং ধাপ

নং শিরোনাম সেবার ধাপ কার্যকলাপ
  
২০ একরের নিচে জলমহলের ইজারা প্রদানের প্রসেস ম্যাপ দেখুন
অকৃষি খাস জমি বন্দোবস্তের প্রসেস ম্যাপ দেখুন
নামজারি-জমাখারিজ প্রসেস ম্যাপ দেখুন
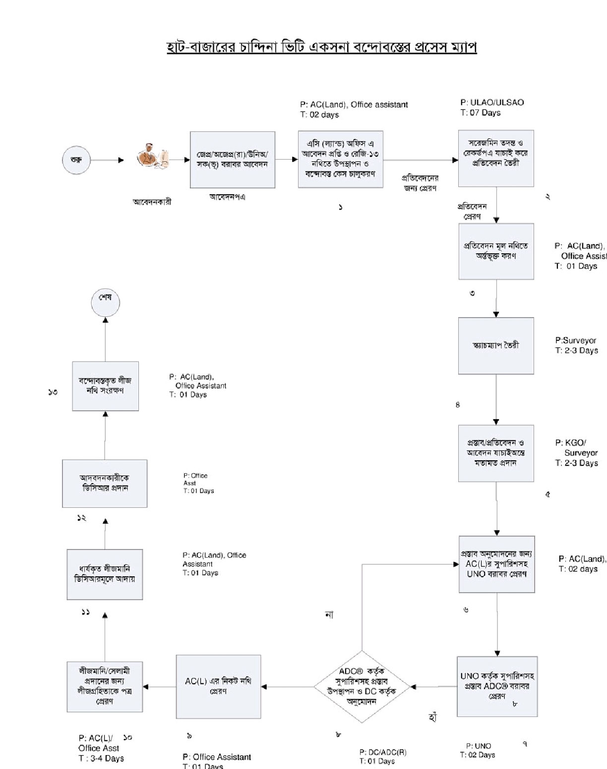
হাট-বাজারের চান্দিনা ভিটি একসনা বন্দোবস্তের প্রসেস ম্যাপ দেখুন
ভূমিহীনদের মাঝে কৃষি খাস জমি বন্দোবস্তের প্রসেস ম্যাপ দেখুন
দেখছেন ১ থেকে ৫ পর্যন্ত, মোট ৫ এন্ট্রি

এক্সেসিবিলিটি

স্ক্রিন রিডার ডাউনলোড করুন